b→dash サポートサイト
  • スタートガイド
  • 活用ガイド
  • 仕様ガイド
  • FAQ/トラブルシューティング
  • ナレッジ集
  • お知らせ

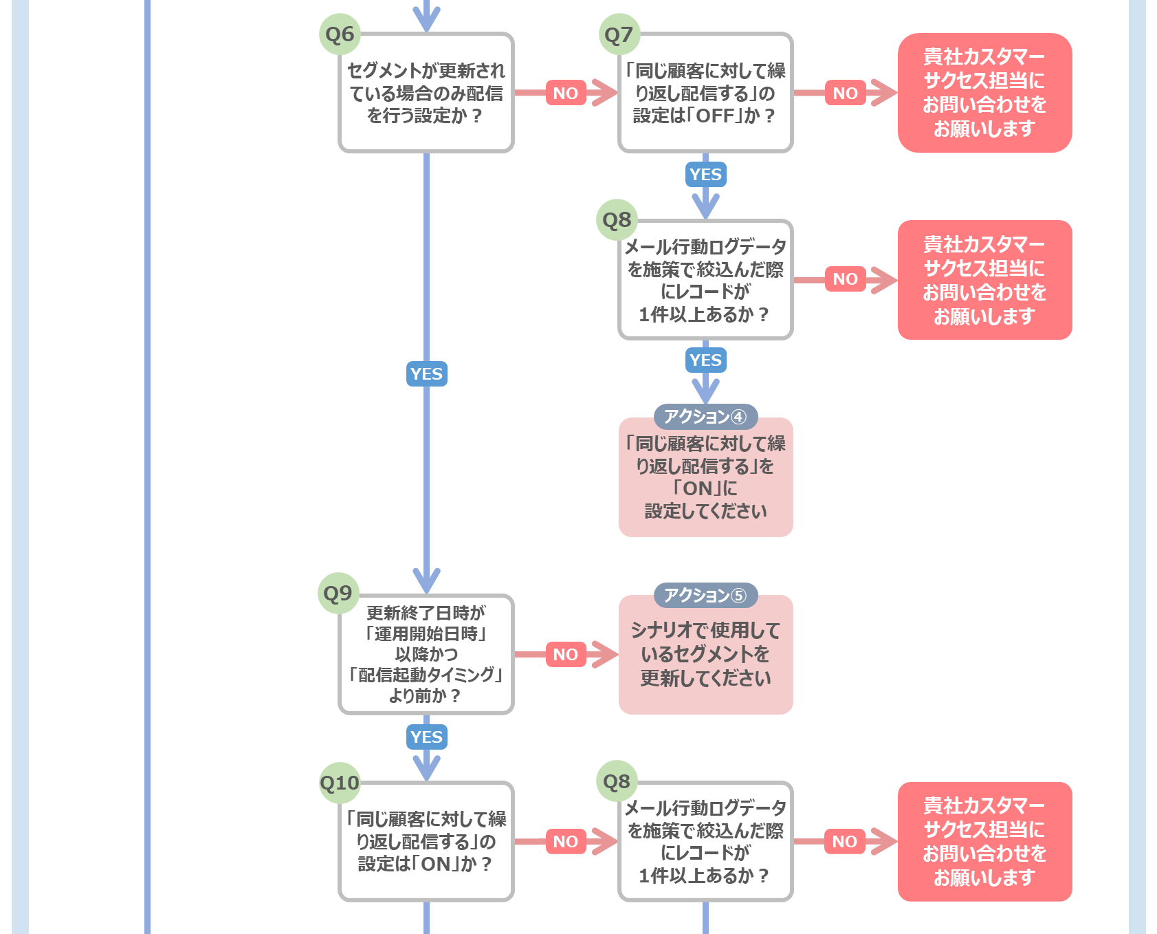
シナリオでメール配信したがメールが届かない

2022年11月14日 2022年11月14日
← Return to シナリオでメール配信したがメールが届かない
‹
›
http://シナリオでメール配信したがメールが届かない.png

|記事一覧

スタートガイド
b→dashとは
各機能で何ができるか知りたい
具体的な操作方法を知りたい
活用ガイド
実際の活用事例を知りたい
実施するべき施策/分析を知りたい
施策/分析の設定方法を知りたい
仕様ガイド
各機能の裏側の仕組みが知りたい
各画面項目の定義が知りたい
FAQ/トラブルシューティング
b→dash用語集
お知らせ
AIに関するデータポリシー
b→dash support site
  • b→dash
  • b→dashサービスサイト
  • b→dash Studio

© 2010 dataX Inc.